引 言
为贯彻落实2023年9月1日起施行的《私募投资基金监督管理条例》(以下简称《监管条例》),证监会拟对《私募投资基金监督管理暂行办法》(以下简称《暂行办法》)进行全面修订,并于2023年12月8日发布《私募投资基金监督管理办法(征求意见稿)》(以下简称《私募办法》)。 修订后的《私募办法》共10章82条,主要内容包括:明确《私募办法》的适用范围;细化规范性要求,完善全链条监管;明确私募基金托管人、私募基金服务机构监管要求;丰富私募基金产品类型,细化分类监管;完善合格投资者标准;强化募集环节监管,把好合格投资者入口关;明确投资运作要求;完善信息披露和信息报送要求;落实创业投资基金差异化要求;明确私募基金退出和清算要求;加强行政监管和自律管理,提高违法违规成本等方面。 我们结合《暂行办法》及《监管条例》的相关规定,参照对比来看本次修订涉及的重要变化。 一、进一步细化和提高私募基金管理人的持续合规要求
在《监管条例》的基础上,《私募办法》增补了多项私募基金管理人持续合规要求,未来私募基金管理人在合规审查时,需综合来审查名称、经营范围、实缴出资、出资架构、高管持股比例、高管及从业人员的情况、硬件系统和营业场所、内部合规制度等其他情况。 二、对不同类型的私募基金设定差异化的实缴规模要求
《私募办法》对不同类型的私募基金的实缴规模进行了修订,具体整理如下图所示,需注意的是,《私募办法》强调了实缴“仅限货币出资”: 三、合格投资者要求
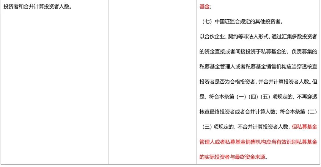
在要求合格投资者达到规定的资产规模或者收入水平,具备相应风险识别能力和风险承担能力的基础上,《私募办法》进一步细化了合格投资者标准。还将金融机构、合格境外投资者、政府资金、政府出资引导基金等列入合格投资者范围内。因此,在具体的募集流程中,建议注意判断投资者是否满足合格投资者的条件,在完成私募基金风险揭示后,私募机构应当要求投资者提供必要的资产证明文件或收入证明等材料来证明其符合合格投资者的条件。 四、强制托管
按照现行监管要求,对于私募投资基金,鼓励托管、但未全面强制要求托管。《私募办法》通过列举的方式,明确了应当托管的情况,包括:(1)采用契约形式设立的;(2)接受资产管理产品、私募基金投资的;(3)主要投资单一标的、境外资产、场外衍生品等情形的;(4)开展杠杆融资的;(5)中国证监会规定的其他情形。 对于不属于强制托管范围内的私募基金,如果选择不托管,为避免因违规而被处罚等法律风险,建议根据《监管条例》的要求在基金合同中明确保障私募基金财产安全的制度措施和纠纷解决机制,并通过风险揭示书向投资者进行特别提示。此外,《私募办法》也规定,基金业协会将对未托管基金进行特别公示的内容,以提醒投资者注意投资风险。 五、清算时限
《私募办法》明确规定, 私募基金管理人应在发生终止情形之日起5个工作日内组织清算, 基金合同另有约定除外。因此,私募基金管理人若需要更长的时限组织清算, 应在基金合同中明确约定,否则应按照前述5个工作日的时限执行。 六、向个人投资者销售私募基金的双录机制
本次《私募办法》要求对自然人投资者的销售全过程进行录音或者录像,结合现行的投资者适当性管理规定,该等新增的双录机制较为严格,目前私募基金管理人和销售机构应对向普通投资者募集的部分环节进行录音、录像, 但对于专业投资者则无此强制性规定。若未来执行《私募办法》中的双录机制, 则自然人投资者不论被划分为普通投资者还是专业投资者, 均需对其募集环节进行录音或录像。 七、信息披露与保存
《私募办法》对私募基金管理人及基金出现重大风险事件的信息披露以及相关资料的保存提高了要求。若私募基金管理人发生重大事项变更,私募基金发生清盘、清算、重大诉讼或者仲裁,出现重大风险事件以及基金合同约定的其他可能影响投资者利益的重大事项的,私募基金管理人应当在2个工作日内向投资者披露有关信息,将原来《暂行办法》规定的发生重大事项后10个工作日的报告期限缩短到2个工作日内。 在资料保存期限方面,不仅将监管检查的资料重点扩大到投资者尽职调查,还将资料保存年限延长至20年。若前述规定落地,建议私募基金管理人或其他私募基金服务机构应委派专人负责保管各类文件资料,就文件保管和档案管理形成制度文件并相应实施,就监管检查中特别关注的文件,应采取更为严格的保管措施。 八、处罚罚款力度增强 针对私募基金管理人及相关主体的违法违规行为的行政处罚,《私募办法》将该类违法违规行为的行政处罚金额从原来《暂行办法》规定的不超过三万元提高到不超过十万元,涉及金融安全且有危害结果的处罚,提高至不超过二十万元的罚款。 九、《私募办法》过渡期及其影响
修订后《私募办法》将适用于新申请登记备案的私募基金管理人和私募基金。为平稳过渡,《私募办法》对存量机构和产品设置了过渡期,除名称、经营范围、实缴资本和高管持股比例外,私募基金管理人应当在一年内按照《私募办法》的规定完成整改;有关私募基金嵌套的违规情形应当在两年内完成整改,对存量私募基金不符合其他规定的,完成整改前不允许新增投资、募集规模或新增投资者、不得展期,基金合同到期后予以清算。该等过渡期条款的规定未来可能会给现有的不符合要求的私募基金带来较大整改压力,如果整改期内达不到要求,还将面临提前强制清算的后果。
小 结
从《私募办法》增订的规则来看,高质量发展观下强监管格局已定,提高募资难度以及合规要求,在加速行业的优胜劣汰的同时,也将促进市场健康发展和规范运作。对于中小型私募机构而言应及早做好准备,应对未来趋严的监管要求。
